被广告骗了9万块 羊了个羊真不敢玩了
小编之前发过文章,来吐槽了一下羊了个羊的各种骚操作。

据报道,常州严女士在玩“羊了个羊”游戏时,为了获取道具观看了广告。
这是一个贷款广告,有资金需求的她便按指引下载并注册了一款贷款APP。
她见贷款APP显示有大笔余额,以为是放贷成功,但是余额提取不出来,询问该APP客服后表示,“哎呀你这是个人信息填错啦,要交保证金和解冻金才能贷款”。
为了提现严女士就按照客服指引累计转账9万元,之后意识到被骗。
此事引来网友就吐槽,游戏过不了就算了,玩家还可能被各种广告骗钱,难道诈骗广告就没管吗?
还有网友表示,羊了个羊里的很多广告都很辣眼睛,小游戏引流、贷款提现和小说推广轮番登场。
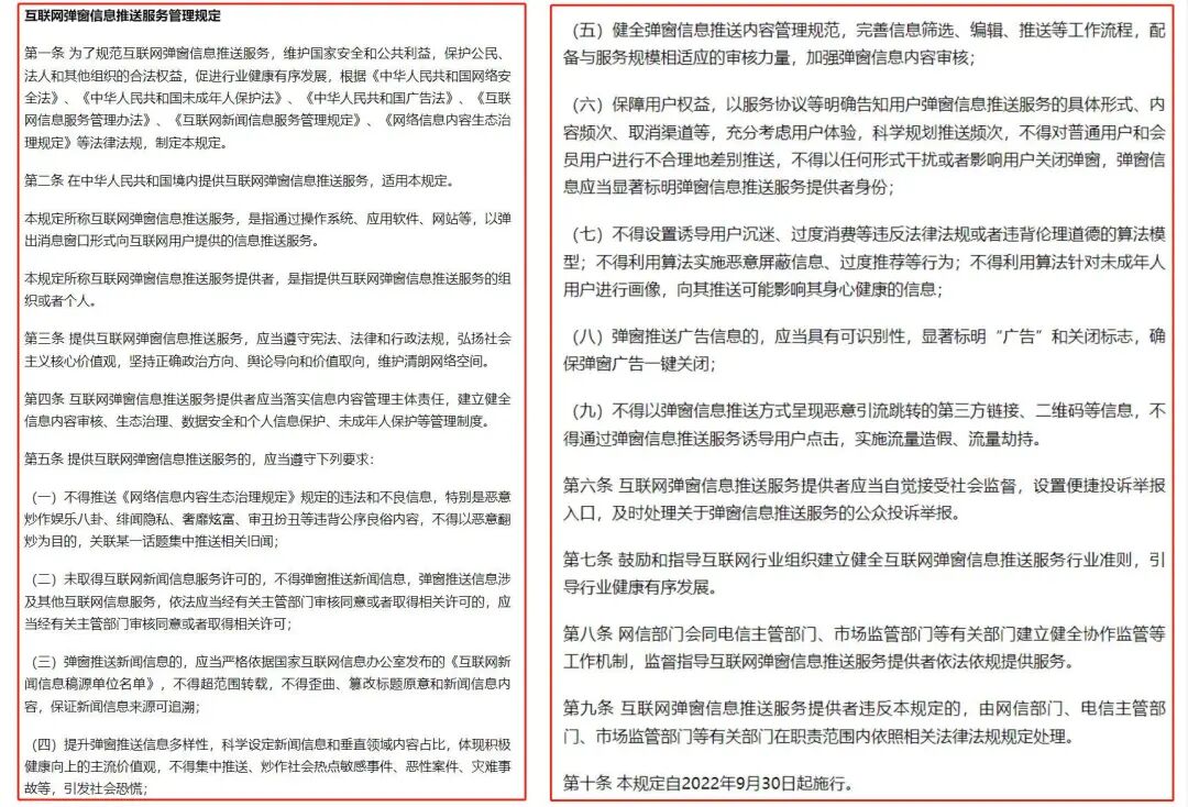
今日,由国家互联网信息办公室、工业和信息化部、国家市场监督管理总局联合发布的《互联网弹窗信息推送服务管理规定》将施行。
明确禁止了诱导用户沉迷、过度推荐等行为,确保弹窗广告能一键关闭。
另外也提醒游戏玩家不要轻易去点击二维码链接等,更不要向陌生账户进行转账,防止个人信息泄露。
本站提供的一切软件、教程和内容信息仅限用于学习和研究目的;不得将上述内容用于商业或者非法用途,否则,一切后果请用户自负。本站信息来自网络收集整理,版权争议与本站无关。您必须在下载后的24个小时之内,从您的电脑或手机中彻底删除上述内容。如果您喜欢该程序和内容,请支持正版,购买注册,得到更好的正版服务。我们非常重视版权问题,如有侵权请邮件与我们联系处理。敬请谅解!
25模板吧 » 被广告骗了9万块 羊了个羊真不敢玩了
25模板吧 » 被广告骗了9万块 羊了个羊真不敢玩了